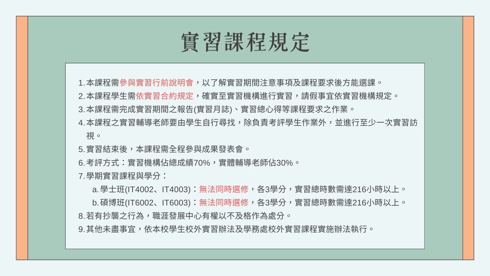
114-02 學務處專業校外實習課程申請(學期)

2025-12-19 03:23   點擊率:1346
時程提醒:
  1. 實習企業資格確認表:建議於投遞履歷或面試前繳交,以利確認企業是否符合實習機構資格。
  2. 繳交申請文件(實習申請書、合約書):請於2026年02月04日(三) 下午5:00前 將紙本資料送至職涯發展中心(中正圖書館2樓)
若有實習課程申請問題,請至職涯發展中心(中正圖書館2樓)或Email至ncucareer@g.ncu.edu.tw詢問,信件主旨請註明:詢問「114-02學務處專業校外實習課程」_系級+姓名,謝謝。
 



 

附件檔案:
國立中央大學學務處_實習企業資格確認表.doc
國立中央大學學務處_學生實習申請書.docx
國立中央大學學務處_學生國內實習合約書.docx

返回

<   2025 DECEMBER   >

S M T W T F S
123456
78910111213
14151617181920
21222324252627
28293031